首页英超 正文
目录

开云品牌-新年第一罚出炉!大连人8人被罚83万 1人停赛1年

xiaoqiao英超2026-03-04300
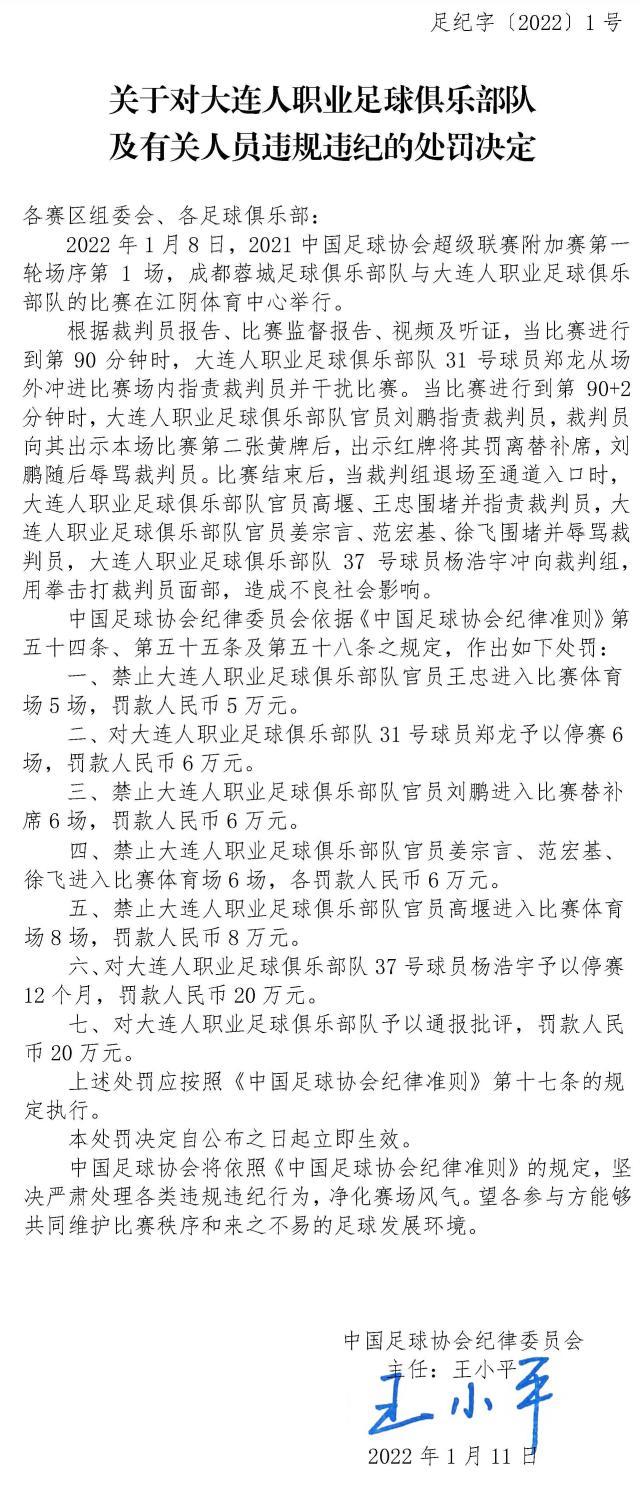
1月11日下午,中国足协开出重磅罚单,在超甲附加赛中对裁判有过激行为的大连人俱乐部遭遇重罚,包括球员、俱乐部官员等多人被停赛+罚款,总罚金高达83万。 在超甲附加赛首回合比赛中,大连人在对阵成都蓉城的比赛中由孙国文率先破门,但他随后两黄变一红被罚下,最终球队与对手1比1战平。赛后,大连人俱乐部多名官员和球员与裁判发生了冲突,引起了极大的关注。 1月1...

1月11日下午,中国足协开出重磅罚单,在超甲附加赛中对裁判有过激行为的大连人俱乐部遭遇重罚,包括球员、俱乐部官员等多人被停赛+罚款,总罚金高达83万。

1383717727077007451.jpg

在超甲附加赛首回合比赛中,大连人在对阵成都蓉城的比赛中由孙国文率先破门,但他随后两黄变一红被罚下,最终球队与对手1比1战平。赛后,大连人俱乐部多名官员和球员与裁判发生了冲突,引起了极大的关注。

1月11日,也就是在双方次回合比赛前一天,中国足协公布了对于大连人的重罚决定。处罚决定包括7条,除了俱乐部外,有单独的2名球员和6名官员遭到处罚。

处罚如下:

1、禁止大连人官员王忠进入球场5场,罚款5万;

2、对大连人球员郑龙停赛6场,罚款6万;

3、大连人官员刘鹏进入替补席6场,罚款6万;

4、禁止大连人官员姜宗言、范宏基、徐飞进入球场6场,各被罚6万;

5、禁止大连人官员高堰进入球场8场,罚款8万;

6、对大连人球员杨浩宇停赛12个月,罚款20万;

7、对大连人俱乐部通报批评,罚款20万。

20220111140343_55816.jpg

​扫描二维码推送至手机访问。

本文转载自互联网,如有侵权,联系删除。

本文链接:https://m.sea-sports-kaiyun.com/post/122.html

您暂未设置收款码

请在主题配置——文章设置里上传

扫描二维码手机访问

文章目录